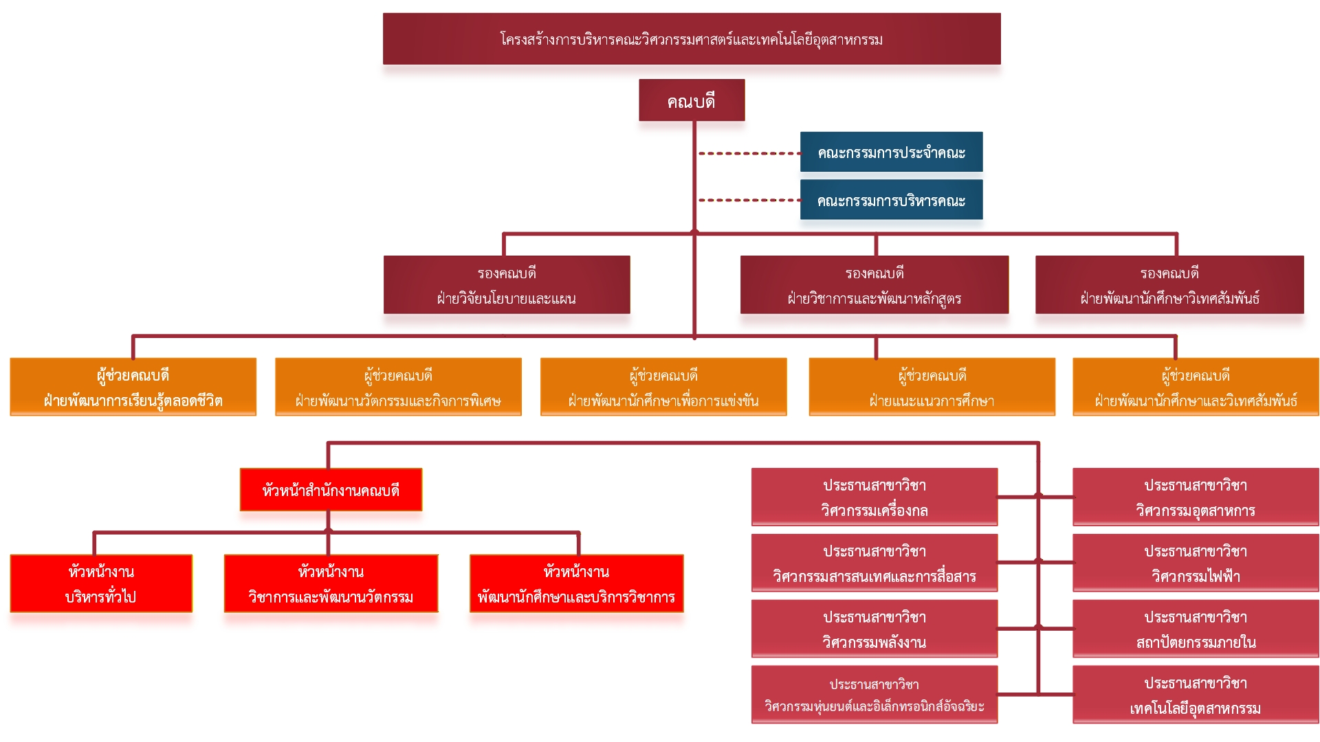
โครงสร้างการบริหาร คณะวิศวกรรมศาสตร์และเทคโนโลยีอุตสาหกรรม มหาวิทยาลัยราชภัฏเพชรบุรี ได้แบ่งโครงสร้างการบริหารออกเป็นลำดับขั้นการบริหาร

38 หมู่ 8 ถ.หาดเจ้าสำราญ ต.นาวุ้ง อ.เมือง จ.เพชรบุรี 76000
โทรศัพท์ 0 3270 8619
อีเมล intech.pbru@mail.pbru.ac.th
Copyright ©2017 คณะวิศวกรรมศาสตร์และเทคโนโลยีอุตสาหกรรม มหาวิทยาลัยราชภัฏเพชรบุรี All rights reserved.